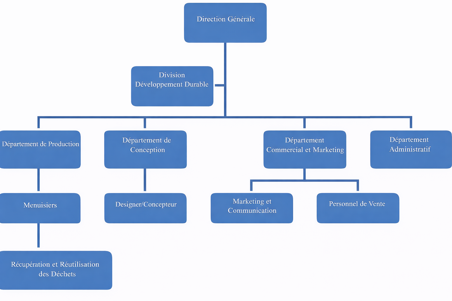
ORGANIGRAMME DE L'ENTREPRISE

1. Direction générale

Directeur(s)/Fondateur(s)

  • Définition de la stratégie d'entreprise
  • Contrôle qualité et cohérence avec la mission et les valeurs
  • Relations avec les partenaires, les fournisseurs et les clients clés

2. Secteur production

Responsable de production

  • Planification du travail
  • Contrôle des délais et de la qualité
  • Gestion de l'atelier

Artisans menuisiers

  • Travail du bois
  • Création de meubles et de structures sur mesure
  • Récupération et réutilisation des déchets

3. Secteur de la planification et de la conception

Concepteur/planificateur

  • Planification d'ameublement durable
  • Étude de solutions personnalisées
  • Recherche de matériaux écologiques et innovants

4. Département des ventes et du marketing

Directeur des ventes

  • Gestion des clients privés et des activités commerciales
  • Devis et conseil
  • Développement du réseau de vente

Marketing et communication

  • Image de marque et image d'entreprise
  • Communication sur les réseaux sociaux et le site web
  • Promotion de la durabilité et du Made in Italy

5. Domaine administratif

Administration et comptabilité

  • Comptabilité et gestion fiscale
  • Facturation
  • Relations avec les consultants externes

6. Domaine de la durabilité et des approvisionnements

Responsable de la durabilité

  • Sélection de fournisseurs certifiés
  • Suivi de l'impact environnemental
  • Gestion des matériaux et réduction des déchets
NaturPallet srl
TVA 02514500047
Capital social: 420.000 €
Via Francesco e Giuseppe Lattanzi 19, 12037 Saluzzo (CN), Piemonte, Italia
Tél: +39 0375 723855
Fax: +39 0375 723854
E-mail: info@naturpallet.it
Adresse e-mail certifiée: naturpallet@pec.aziendale.it
Site web: www.naturpallet.it
Etichettatura Ambientale
Credits