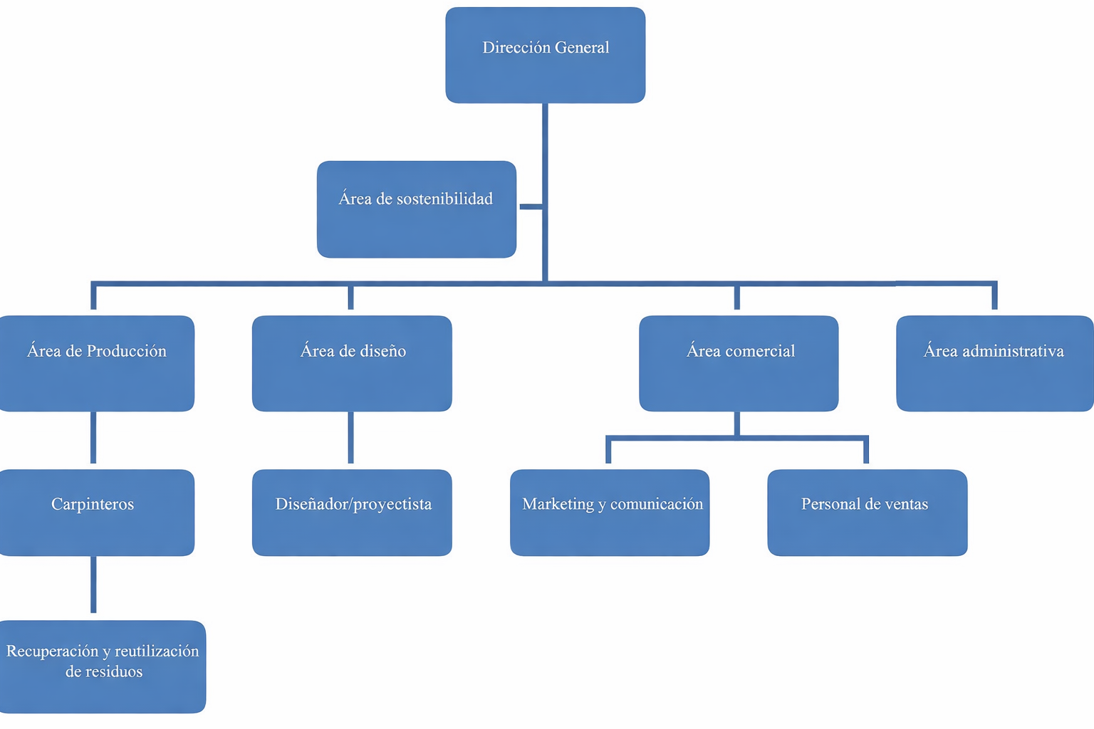
ORGANIGRAMA EMPRESARIAL

1. Dirección General

Director(es)/Fundador(es)

  • Definición de la estrategia empresarial
  • Control de calidad y coherencia con la misión y los valores
  • Relaciones con socios, proveedores y clientes clave

2. Área de Producción

Responsable de Producción

  • Planificación de las actividades
  • Control de tiempos y calidad
  • Gestión del taller

Artesanos carpinteros

  • Trabajo de la madera
  • Creación de mobiliario y estructuras a medida
  • Recuperación y reutilización de residuos

3. Area Progettazione e Design

Área de Planificación y Diseño

  • Diseño de soluciones sostenibles
  • Estudio de soluciones personalizadas
  • Investigación de materiales ecológicos e innovadores

4. Departamento Comercial y de Marketing

Responsable Comercial

  • Gestión de clientes privados y actividades comerciales
  • Presupuestos y asesoramiento
  • Desarrollo de la red de ventas

Marketing y Comunicación

  • Branding e imagen corporativa
  • Comunicación en redes sociales y página web
  • Promoción de la sostenibilidad y del Made in Italy

5. Área Administrativa

Administración y Contabilidad

  • Gestión contable y fiscal
  • Facturación
  • Relaciones con asesores externos

6. Área de Sostenibilidad y Suministros

Responsable de Sostenibilidad

  • Selección de proveedores certificados
  • Monitoreo del impacto ambiental
  • Gestión de materiales y reducción de residuos
NaturPallet srl
NIF 02514500047
Capital social: 420.000 €
Via Francesco e Giuseppe Lattanzi 19, 12037 Saluzzo (CN), Piemonte, Italia
Tel: +39 0375 723855
Fax: +39 0375 723854
Correo electrónico: info@naturpallet.it
Correo electrónico certificado: naturpallet@pec.aziendale.it
Sitio web: www.naturpallet.it
Etichettatura Ambientale
Credits