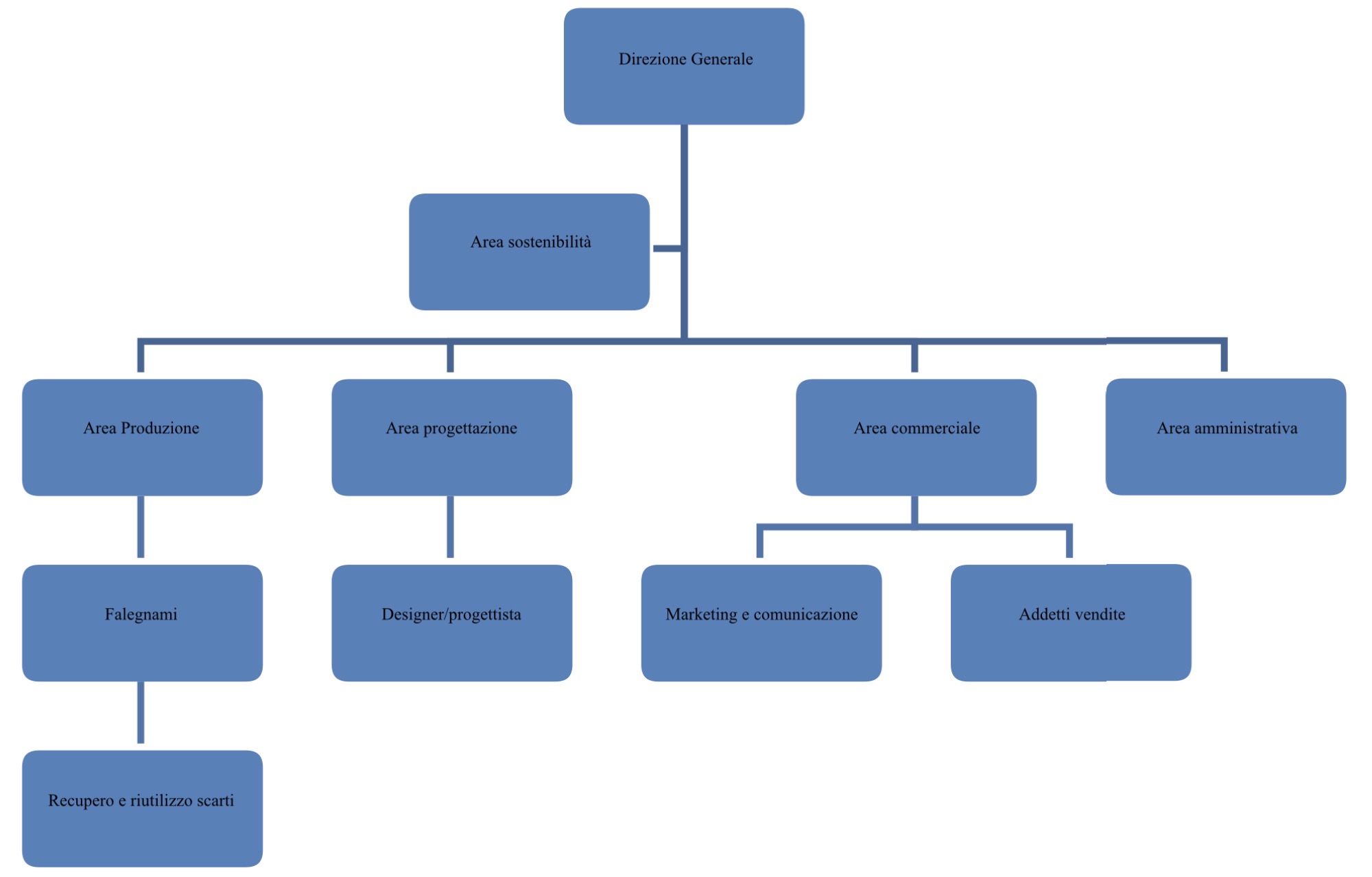
ORGANIGRAMMA AZIENDALE

1. Direzione Generale

Amministratore/i / Fondatori

  • Definizione della strategia aziendale
  • Controllo qualità e coerenza con mission e valori
  • Rapporti con partner, fornitori e clienti chiave

2. Area Produzione

Responsabile di Produzione

  • Pianificazione delle lavorazioni
  • Controllo dei tempi e della qualità
  • Gestione del laboratorio

Falegnami Artigiani

  • Lavorazione del legno
  • Realizzazione di arredi e strutture su misura
  • Recupero e riutilizzo degli scarti

3. Area Progettazione e Design

Designer / Progettista

  • Progettazione di arredi sostenibili
  • Studio di soluzioni personalizzate
  • Ricerca di materiali ecologici e innovativi

4. Area Commerciale e Marketing

Responsabile Commerciale

  • Gestione clienti privati e attività commerciali
  • Preventivi e consulenza
  • Sviluppo rete commerciale

Marketing e Comunicazione

  • Branding e immagine aziendale
  • Comunicazione sui social e sito web
  • Valorizzazione della sostenibilità e del Made in Italy

5. Area Amministrativa

Amministrazione e Contabilità

  • Gestione contabile e fiscale
  • Fatturazione
  • Rapporti con consulenti esterni

6. Area Sostenibilità e Forniture

Responsabile Sostenibilità

  • Selezione fornitori certificati
  • Monitoraggio impatto ambientale
  • Gestione materiali e riduzione sprechi
NaturPallet srl
P.IVA 02514500047
Capitale Sociale: 420.000 €
Via Francesco e Giuseppe Lattanzi 19, 12037 Saluzzo (CN), Piemonte, Italia
Tel: +39 0375 723855
Fax: +39 0375 723854
Email: info@naturpallet.it
PEC: naturpallet@pec.aziendale.it
Sito web: www.naturpallet.it
Etichettatura Ambientale
Credits